Wednesday February 2026

হটলাইন

কনটেন্টটি শেষ হাল-নাগাদ করা হয়েছে: বৃহস্পতিবার, ৫ ডিসেম্বর, ২০২৪ এ ০২:৪১ AM

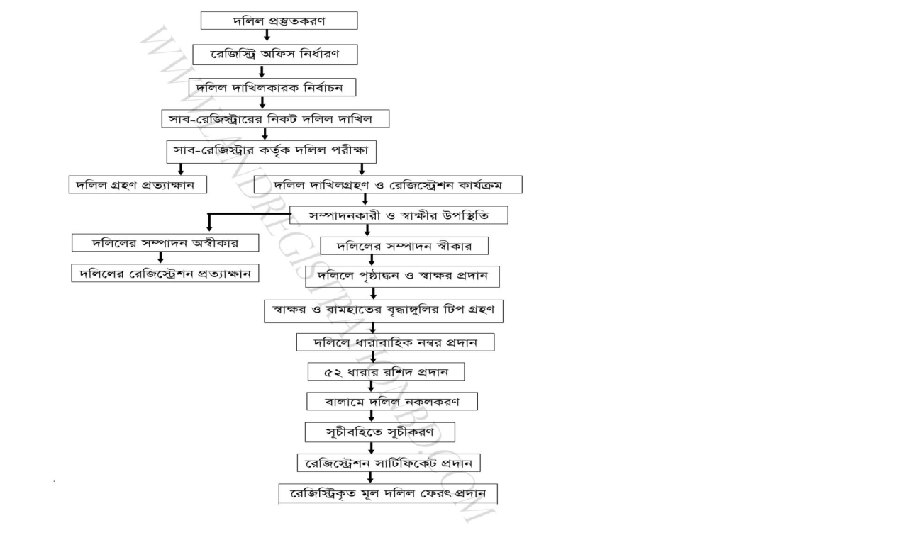
সেবা প্রাপ্তির ধাপসমূহ

কন্টেন্ট: পাতা

ফাইল ১

এক্সেসিবিলিটি

স্ক্রিন রিডার ডাউনলোড করুন